全部分类
- 消防专题
-
- 规范标准应用
- 消防产品监管原则
- 新规解读
- 规范·专题·文件汇总
- 防火单元·底层逻辑
- 安全疏散·底层逻辑
- 基础专题
- 建筑高度和层数
- 防火间距
- 灭火救援
- 安全疏散
- 安全疏散距离
- 安全疏散人数·净宽度
- 疏散门·疏散走道·安全出口·疏散楼梯
- 消防电梯
- 防火分隔
- 防火涂料
- 工业建筑
- 主要建筑功能的消防要求
- 主要建筑部位的消防要求
- 住宅建筑
- 商业服务网点
- 汽车库
- 电动汽车库
- 消防水源及给水设施
- 消防水泵&泵房
- 消火栓系统
- 自动喷水灭火系统
- 细水雾灭火系统
- 消防炮(自动跟踪定位射流灭火系统)
- 气体灭火系统
- 灭火器
- 防烟排烟系统
- 消防控制室
- 消防设施-供配电
- 火灾自动报警系统(火灾报警)
- 应急照明疏散指示
- 报警联动-设计验收
- 给排水消防问题集锦
- 消防问答
- 解读及应用-释疑
- 磐龙讲堂:特殊消防设计、性能化设计
- 磐龙讲堂:消防气瓶-定期检验
歌舞娱乐游艺场的安全出口宽度
一个舞厅面积不到300m²,有2个安全出口;一个安全出口宽度1.5m,g 一个安全出口宽度1.1m,请问可以吗?
yujun500 2025-12-24 10:06
0 赞
0 踩 [回复] 举报
人员密集场所疏散门净宽≮1.4m,门洞1.5m都正好不够,要设置两个1.6m以上的疏散门洞,建议直接两个1.8米外门
消防网友55886 回复: 消防网友254192025-12-25 09:44
消防法第七十三条 本法下列用语的含义:
(一)消防设施,是指火灾自动报警系统、自动灭火系统、消火栓系统、防烟排烟系统以及应急 广播和应急照明、安全疏散设施等。
(二)消防产品,是指专门用于火灾预防、灭火救援和火灾防护、避难、逃生的产品。
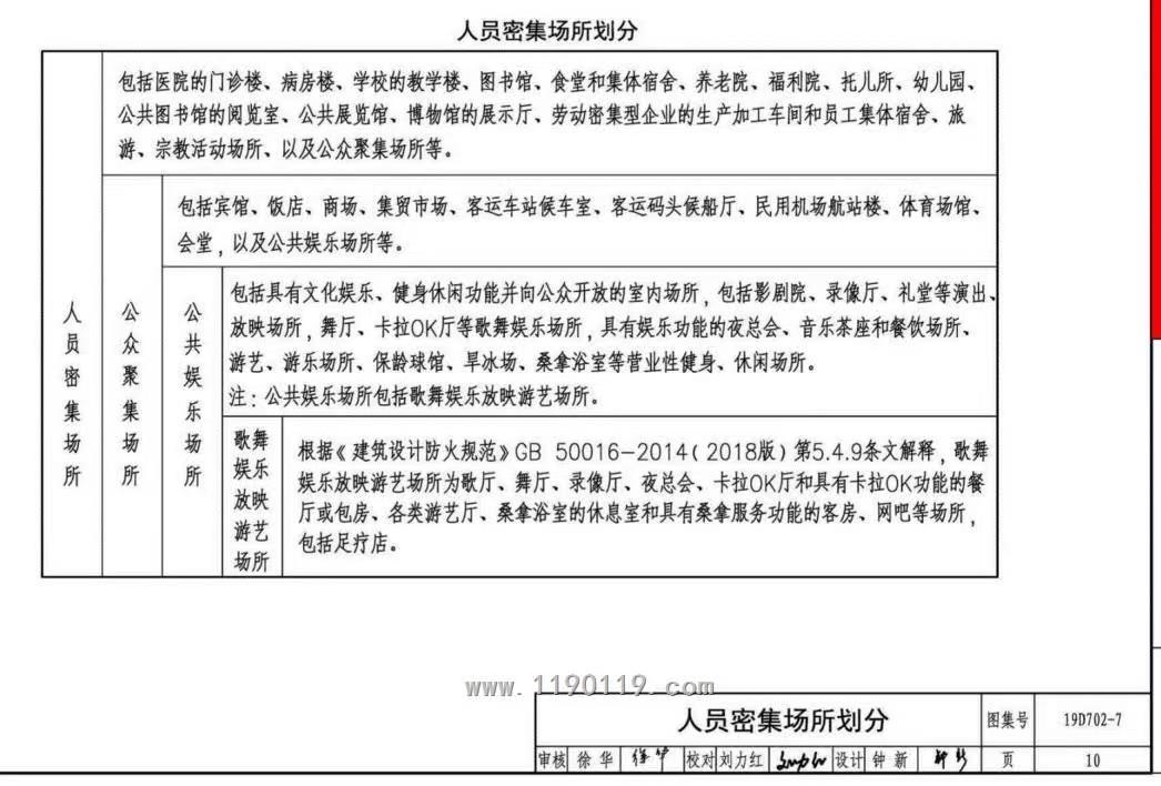
(三)公众聚集场所,是指宾馆、饭店、商场、集贸市场、客运车站候车室、客运码头候船厅、 民用机场航站楼、体育场馆、会堂以及公共娱乐场所等。
(四)人员密集场所,是指公众聚集场所,医院的门诊楼、病房楼,学校的教学楼、图书馆、食堂和集体宿舍,养老院,福利院,托儿所,幼儿园,公共图书馆的阅览室,公共展览馆、博物馆的展示厅,劳动密集型企业的生产加工车间和员工集体宿舍,旅游、宗教活动场所等。



人员密集场所除了办公,还有其他场所吗?几乎所有场所都要1.4米?