消防资源网,实时消防资讯·消防问答·精选优秀消防专题

1500㎡的二层单体餐饮,需要设置自动报警吗

如题,单体建筑,1500㎡,需要设置自动报警和排烟系统吗

张四河 | 2025-11-27 17:03
请写下您的回答回答

回答 | 2

重庆消防 2025-11-28 11:02 00 [回复]举报

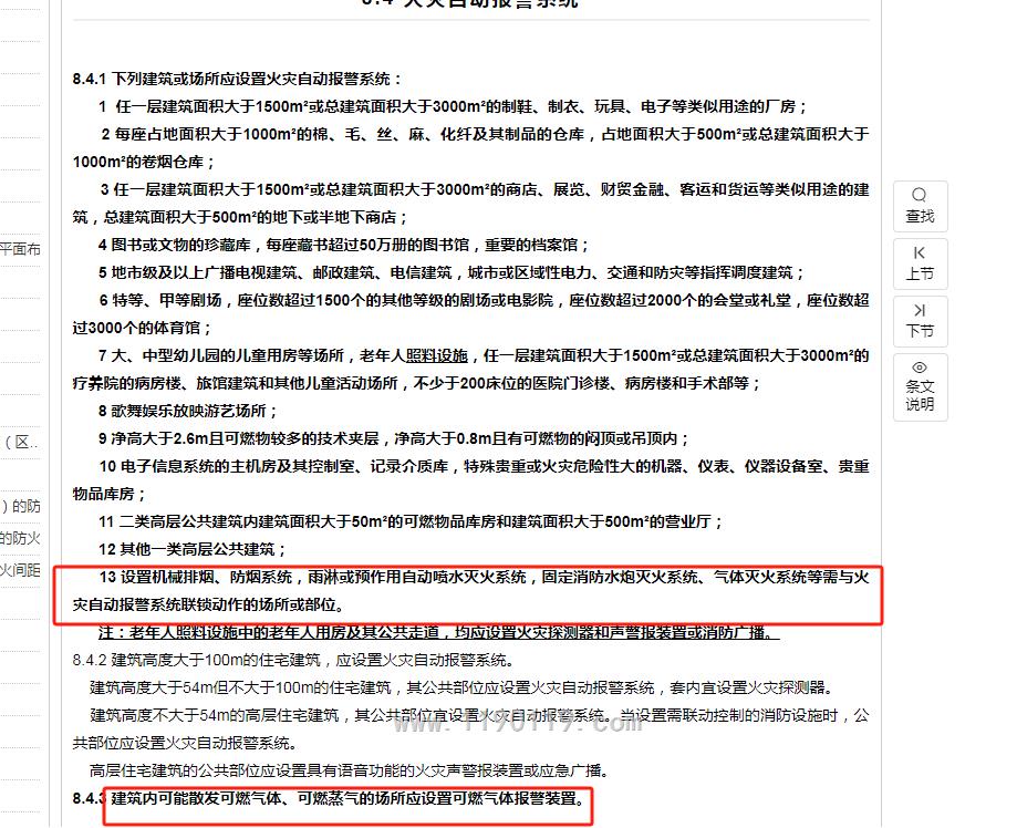
要根据具体情况:1.若整体采用自然排烟,且厨房采用电加热情况下,不需要报警系统;2.若采用了机械排烟,则需要报警系统;3.厨房采用燃气作为燃料,需要报警系统。

李勤 2025-11-29 10:26 00 [回复]举报

关闭

关闭

手机APP下载