消防资源网,实时消防资讯·消防问答·精选优秀消防专题

高层住宅套内无窗储藏间,装修材料防火等级问题

高层住宅套内 无窗储藏间,装修材料需要提高一级吗?

dp1981 | 2022-03-01 13:59
请写下您的回答回答

回答 | 4

陈曲 2022-03-01 14:32 00 [回复]举报

个人家小院 只要不危害公共安全 随意怎么 当然你要是设计 还是老老实实从严吧

充楞装傻 2022-03-01 14:35 00 [回复]举报

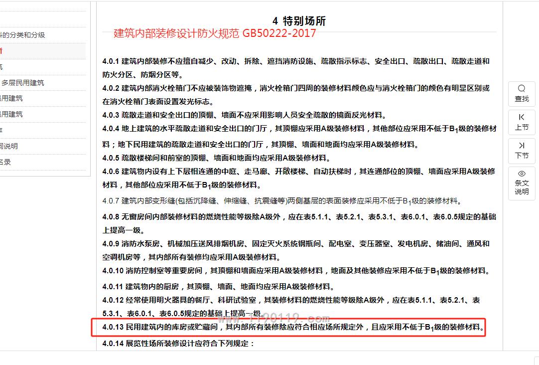
4.0.8 无窗房间内部装修材料的燃烧性能等级除A级外,应在表5.1.1、表5.2.1、表5.3.1、表6.0.1、表6.0.5规定的基础上提高一级。

 其中5.2.1包括高层住宅.

4.0.13 民用建筑内的库房或贮藏间,其内部所有装修除应符合相应场所规定外,且应采用不低于B1级的装修材料。

最终 除了固定家具和家居包布B1,其他全A。

小凤姐 2022-03-01 14:42 00 [回复]举报

是的,无窗房间除了A级材料外,都提高一级

李勤 2026-04-07 15:07 00 [回复]举报

关闭

关闭

手机APP下载