全部分类
- 消防专题
-
- 规范标准应用
- 消防产品监管原则
- 新规解读
- 规范·专题·文件汇总
- 防火单元·底层逻辑
- 安全疏散·底层逻辑
- 防火间距·底层逻辑
- 基础专题
- 建筑高度和层数
- 防火间距
- 灭火救援
- 安全疏散
- 安全疏散距离
- 安全疏散人数·净宽度
- 疏散门·疏散走道·安全出口·疏散楼梯
- 消防电梯
- 防火分隔
- 防火涂料
- 工业建筑
- 主要建筑功能的消防要求
- 主要建筑部位的消防要求
- 住宅建筑
- 商业服务网点
- 汽车库
- 电动汽车库
- 消防水源及给水设施
- 消防水泵&泵房
- 消火栓系统
- 自动喷水灭火系统
- 细水雾灭火系统
- 消防炮(自动跟踪定位射流灭火系统)
- 气体灭火系统
- 灭火器
- 防烟排烟系统
- 消防控制室
- 消防设施-供配电
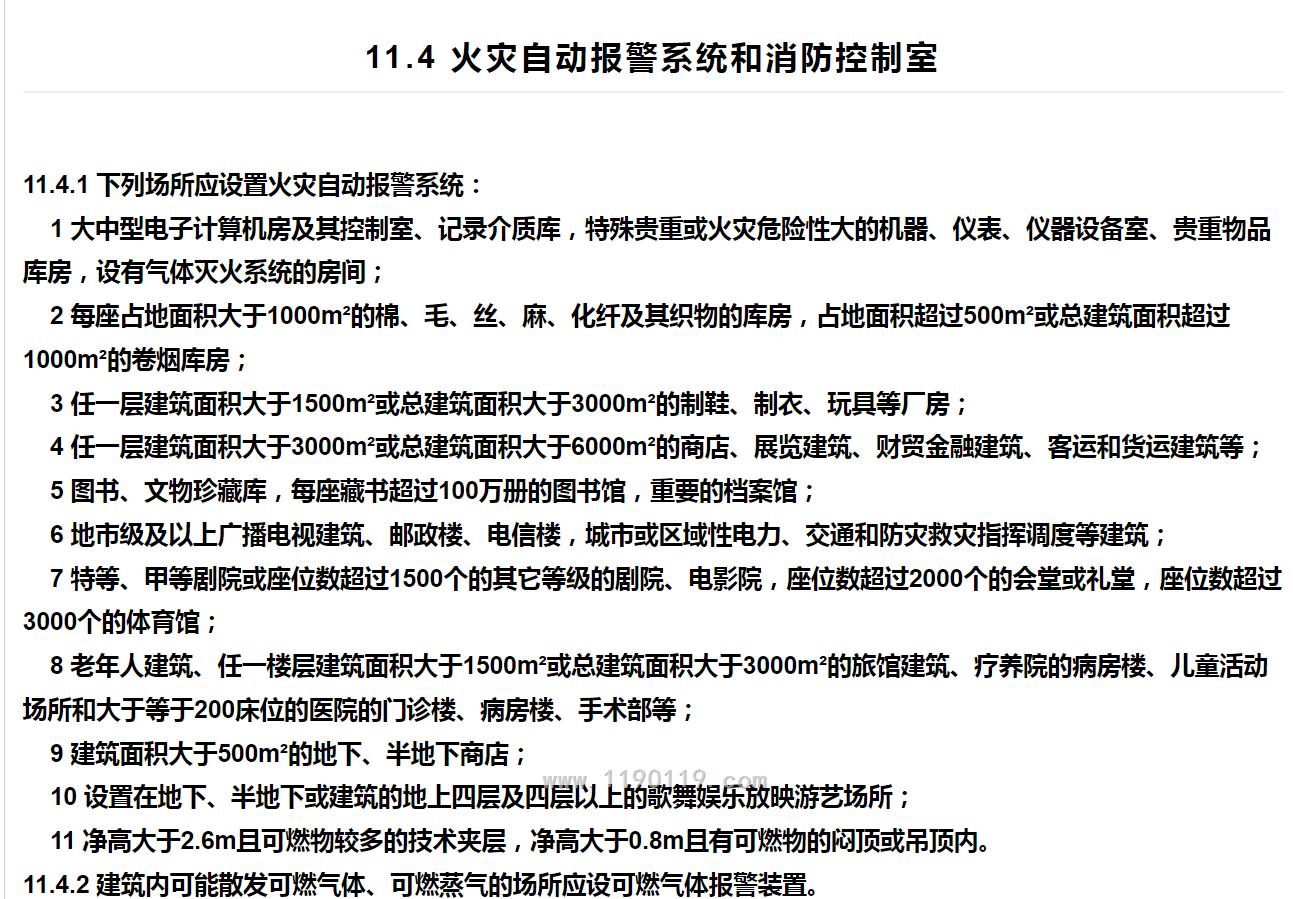
- 火灾自动报警系统(火灾报警)
- 应急照明疏散指示
- 报警联动-设计验收
- 给排水消防问题集锦
- 消防问答
- 解读及应用-释疑
- 磐龙讲堂:特殊消防设计、性能化设计
- 磐龙讲堂:消防气瓶-定期检验
遗留问题化解用老规范是不是违规
确保建设工程消防安全不低于工程开工建设时国家工程建设消防技术标准要求的同等消防安全水平。
历史遗留化解处置中,专家让第三方评定公司依据建筑年限当年的规范来评定是不是可以?2006年的建筑防火规范都用了…
scool 2025-12-31 09:36
2 赞
0 踩 [回复] 举报
3.1.4 既有建筑在实施检查后,应根据检查结果等进行评定,存在下列情况时,应进行检测鉴定: 1 发现危及使用安全的缺陷、变形和损伤; 2 达到设计工作年限拟继续使用; 3 进行纠倾和改造前; 4 改变用途或使用环境前; 5 受到自然灾害、人为灾害、环境改变或事故的较大影响; 6 设备系统的安全性、使用性和系统效能等不符合有关规定和要求; 7 使用功能改变导致建筑抗震设防类别提高。
EHS-DL 2025-12-31 11:27
3 赞
0 踩 [回复] 举报
在历史遗留建设工程的消防化解处置中,依据建筑开工建设时的消防技术标准(如2006年版《建筑设计防火规范》GB50016-2006)进行评定,不构成违规,且是被官方明确支持的合规做法。




建筑设计防火设计规范2006版与通规中与建设标准有关与本规范不一致的以通规为准。比如报警,通规8.3第1.2.3.4.中丙类厂房未提及安装,明确了安装范围,如果按老规范是不是也要按照规范要求设置?