消防资源网,实时消防资讯·消防问答·精选优秀消防专题

T形走道尽端的房间属于走道尽端的房间吗?设置一个疏散门是否按不大于50平方或不大于200平方、门

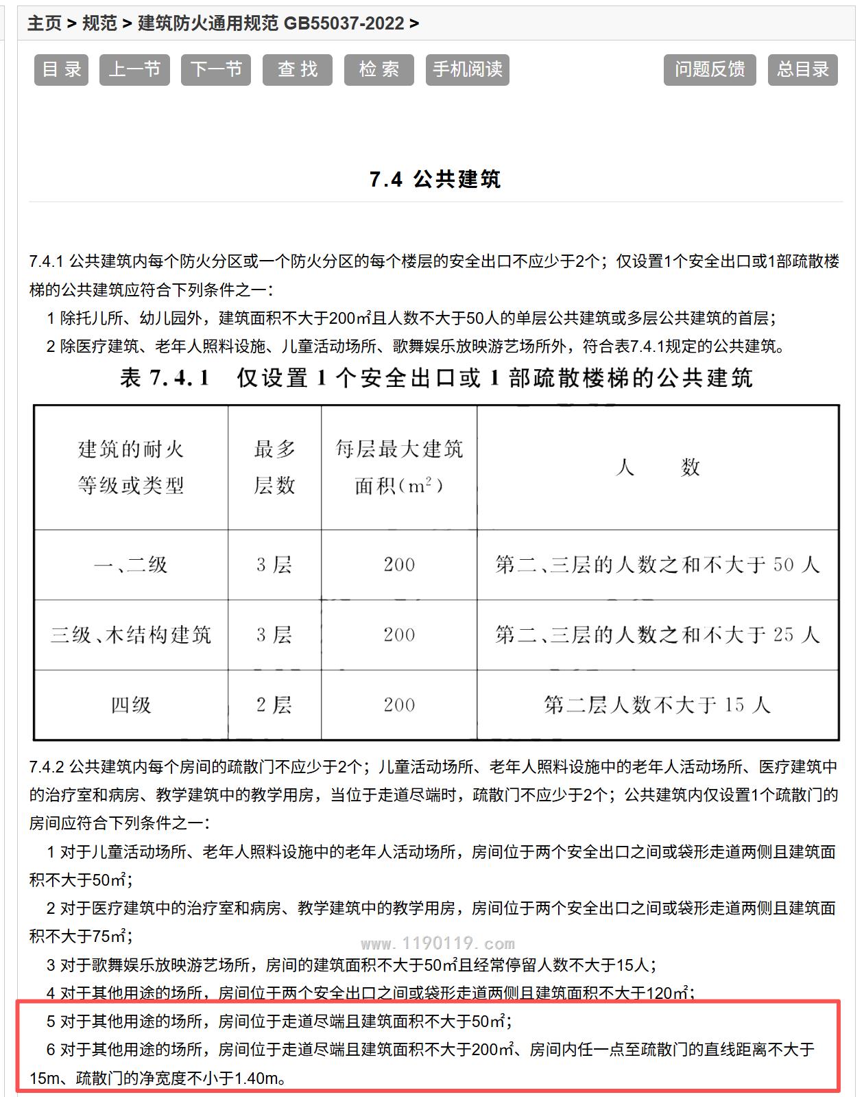
T形走道尽端的房间属于走道尽端的房间吗?设置一个疏散门是否按不大于50平方或不大于200平方、直线距离不大于15米、门净宽不小于1.4m控制?

杨梓敬 | 2025-11-06 10:41
请写下您的回答回答

回答 | 1

安洪全 2025-11-14 16:00 00 [回复]举报

属于


关闭

关闭

手机APP下载