消防资源网,实时消防资讯·消防问答·精选优秀消防专题

二层为连廊,首层截图标注区域是否计算建筑面积,依据是什么。感谢各位大佬赐教

拾一 | 2025-08-04 23:02
请写下您的回答回答

回答 | 1

南山桂花 2025-08-22 16:57 00 [回复]举报

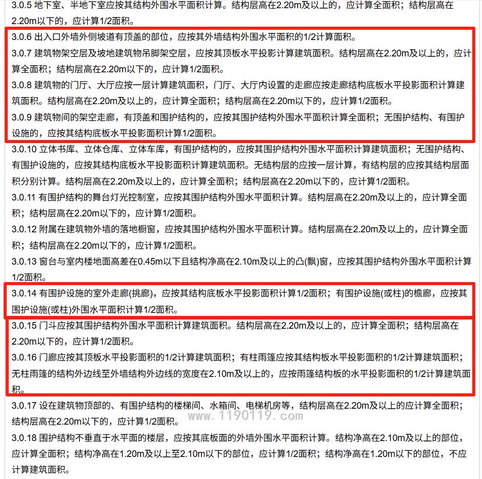
参考《建筑工程建筑面积计算规范》GB/T50353-2013第3.0.14条,或者其他条,你看看是最接近哪条要求,我感觉是比较符合3.0.14:有围护设施的室外走廊(挑廊),应按其结构底板水平投影面积计算1/2面积;有围护设施(或柱)的檐廊,应按其围护设施(或柱)外围水平面积计算1/2面积。


据说这个规范有2025新版,但是在消防资源网没有25版的规范,所以你可以先参考13年的规范来。


关闭

关闭

手机APP下载