消防问答 > 应急照明疏散指示 提问

应急照明指示灯可以用炮钉安装吗?

应急照明指示灯可以用炮钉安装吗?如果不行,请问该条款出自规范那一条?

请写下您的回答回答

共 5 回答

小唐12321 26-01-27

未规定安装方式,规定位置。牢固可靠就可以

0 0 [回复]举报

EHS-DL 26-01-27

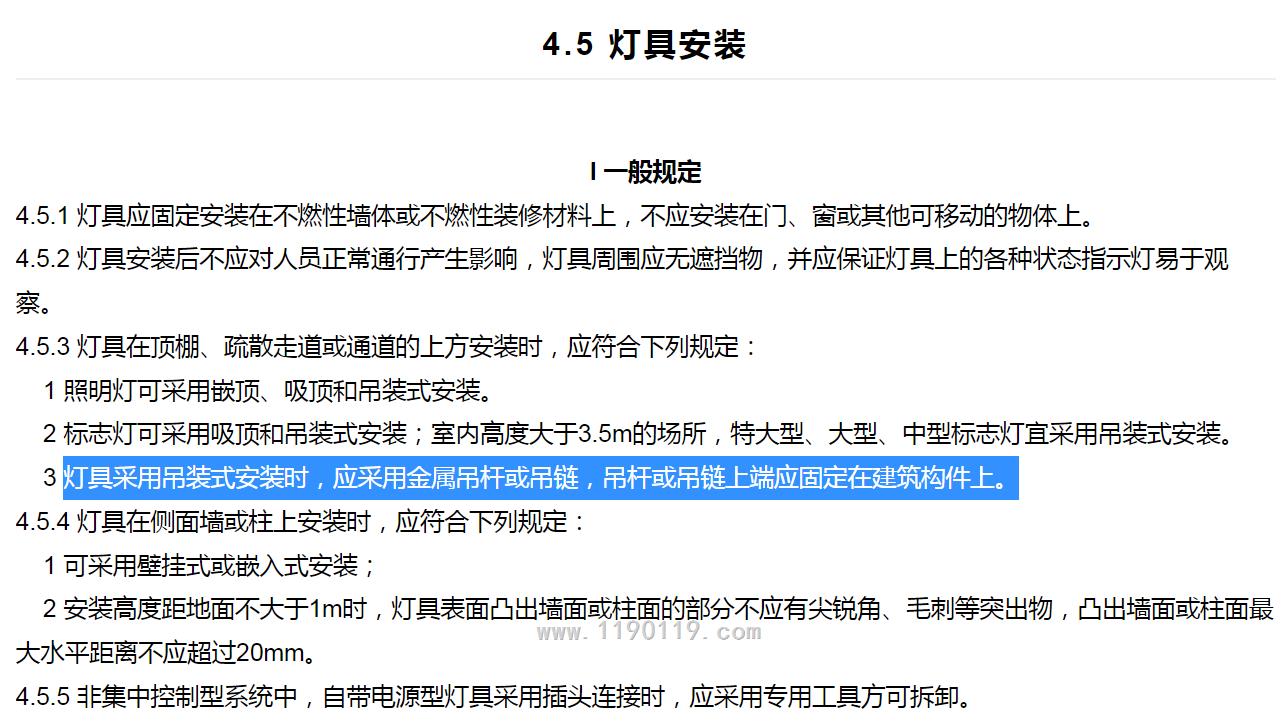
炮钉可能不太稳固的。具体看一下《消防应急照明和疏散指示系统技术标准》(GB51309-2018)中要求。


0 0 [回复]举报

懒得说 26-01-28

只要确保安装稳固可靠就行。没有规范明确要求,必须采用哪种安装方式

0 0 [回复]举报

李勤 26-01-28

0 0 [回复]举报

阳明心 26-02-26

可以用炮钉,牢靠就行,我们也是用炮钉固定的

0 0 [回复]举报

最新问题

关闭

关闭