消防问答 > 建筑防火 提问

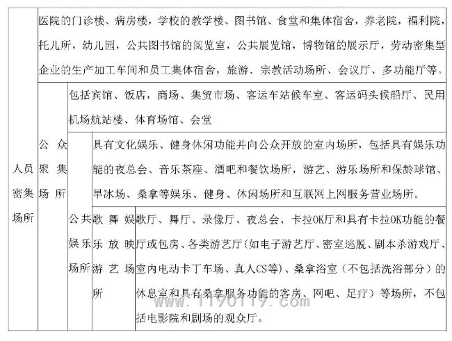
网吧是否属于娱乐游艺场所?

网吧是否属于娱乐游艺场所?

请写下您的回答回答

共 4 回答

周家斌 26-04-13

0 0 [回复]举报

周家斌 26-04-13

不属于,

0 0 [回复]举报

仓鼠 26-04-13

建规

通规

四川省房屋建筑工程消防设计技术审查要点(试行)


这个文化和旅游部发布的这个和住安部和消防部说的不一样吧,消防方面的东西还是以消防部或者住安这边的规定为主,网吧是最基本的歌舞娱乐放映游艺场所之一了。

0 0 [回复]举报

佑与宇 26-04-13

网吧不属于娱乐游艺场所

0 0 [回复]举报

最新问题

关闭

关闭